客戶介紹
某電子工業(杭州)位于西子湖畔,錢塘江邊,座落杭州經濟技術開發區內,占地850畝,是富士康科技集團在全球的第六個生產制造基地。富士康錢塘科技工業園是在富士康科技集團1999年投資組建的該電子工業公司基礎上逐漸發展起來的。現有員工6,200余人,工程師1,000余人,產品跨越手機零組件﹑機殼﹑模具﹑基站﹑電子軟件等多個領域,客戶均為各領域之知名企業。
案例介紹
(1)項目背景:
客戶華為U7300從六月份量產后良率呈現下降趨勢,階段性區分明顯,8月良率僅40.8%,其中蒸鍍不良主要表現為雜質麻點、鋸齒、開裂,占所有不良的80.9%。

(2)項目定義 (Define)
1. Y及缺陷定義
Y:制程良率 = 蒸鍍每批次制程全檢良品數/每批次生產總數
缺陷:雜質麻點、鋸齒、針孔、開裂
不良檢驗標準依據《華為手機濺鍍件及蒸鍍件檢驗規范》及相關限度樣本執行。
2. 改善目標
現狀水平=40.8%
本次改善目標=60%
先進水平=75%
3. 財務預期收益
財務收益 =(目標良率-現狀良率)*(計劃出貨數量-已出貨數量)*產品單價
=(60%-40.8%)*300K*21元/件 = 1,209,600元
4. 其他獲益
☆ 訂單量增加;
☆ 提升設備稼動率;
☆ 減少客訴,提升客戶滿意度;
☆ 滿足客戶交期,降低物流成本(避免空運);
☆ 共性問題,為其他產品提供借鑒經驗。
5. 項目計劃

(3)測量階段 (Measure)
1. MSA可靠性分析
通過檢查員與檢查標準分析,Kappa數值小于0.7,首先要對MSA系統進行改進。

2. 測量系統改進
通過組織標準培訓,重新選取測試后,Kappa值均大于0.7,判定MSA系統可靠。

3. 過程能力分析

過程能力Cpk=46.7%,Z=1.42西格瑪,由此可判定過程極不穩定。
4. 變量x因子查找篩選
通過對工藝流程分解,從成型素材至UV爐17個工藝過程之中有50個過程輸入變量,對最終產品質量缺陷產生影響。(微觀工藝流程圖省略)
5. C&E矩陣確定關鍵因子
項目組梳理C&E矩陣,針對過程輸入變量對雜質麻點,鋸齒,針孔,開裂的四種缺陷進行影響度打分,篩選及確定關鍵因子。

6. FMEA分析

7. 即時改善項目

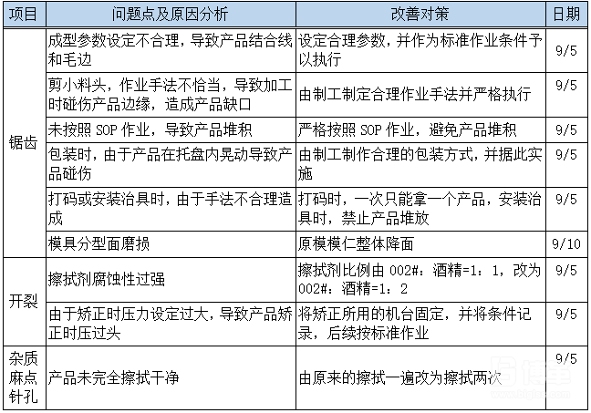
(4)分析階段 (Analyze)

● 鋸齒制程不良(y2)在M階段已通過即時改善取得顯著效果,在A階段不再分析。
● 雜質麻點制程不良(y1) 和針孔制程不良(y3)產生的主要原因類似,采用相同x因子。
1.X41烤爐溫度 及X42矯正變形手法

2.x43模具溫度

3.x44模具澆口數量

4.X45鐵件形狀

5.驗證總結
雜質麻點針孔(y1y3)

開裂(y4)

(5)改善階段 (Improve)
y4最終改善方案

(6)控制階段 (Control)
1. 對烤漆及成型過程重要參數建立控制計劃。

2. 更新成型條件。

(7)改善成果評估
1. 蒸鍍良率提升
通過改善蒸鍍良率從40.8%提升至67.1%
2. 財務收益
=(改善后良率-改善前良率)*(計劃出貨數量-已生產數量)*產品單價
=(67.1%-40.8%)*(300,000-86,411)*21元/件
= 1,179,652 元
3. 經驗收獲
● PL面倒圓角以避免PL面鋸齒。
● INSERT鐵件產品,若鐵件較大應考慮適當加厚塑料件肉厚,以防止由于肉厚太薄導致產品結合時冷料過多,結合線明顯,甚至開裂。
● 對于INSERT鐵件本身應盡量避免有較銳利的角度,盡量使用圓角。
作者:博革咨詢
蘇州礦山機械領軍企業精益改善優秀成果展現 博革于2021年10月正式與蘇州創力達成合作,簽署精益布局項目,旨在全面改造升級齒輪車間,歷時4個月完成前期規劃,另根據規劃項目歷時1年改造完成,現新車間已經投入使用,并且達到預期目標。 /news/4855.html
博革攜手江東金具設備制造,精益咨詢管理改善促生產 江東金具決定與上海博革咨詢達成協議:由上海博革咨詢為江東金具進行工廠布局規劃和目視化設計工作。項目定位為打造絕緣子行業國內領先、行業標桿的智能化、自動化燈塔工廠。 /news/4866.html
國內PPE行業領軍企業賽立特園區精益布局 博革自2022年起為賽立特提供精益管理服務,助力企業搭建精益管理體系,推動精益化管理落地見效,從而全面轉型升級,提升企業競爭力。本次項目從2024年10月進駐,經過調研分析,圍繞園區整布局 /news/4864.html

.png)
.png)
.png)