鋁制品企業降低模具成本改善案例
日期:2018-10-15 / 人氣: / 來源:www.20mncr5.cn / 熱門標簽: 成本改善
客戶介紹
該客戶是專業從事鋁合金型材、管家牌門窗及鋁制品事業的公司。 公司目前總占地面積125500平方米。可以根據客戶要求提供500000平方米/年的新型門窗。基于與REYNAERS、TECHNAL門窗系統公司10多年合作經驗,聯合開發了一系列高檔別墅、公寓、酒店專用門窗。
利用現代建筑系統理論,整合新材料學、工業設計學、系統工程學等現代學科技術,通過以附框設計為前導的“嵌入式門窗設計軟件”,高效整合材料功能,合理安排門窗空間,將門窗整體嵌入墻體,不僅保證門窗與墻體之間實現完美搭配,而且促成鋁型材、玻璃、五金、配件之間在設計和功能上也能實現有機整合和互動,從而使門窗產品突破“工地窗”,在標準化、成套化、工業化上實現了關鍵性突破,為門窗工程質量控制提供了切實的解決方案。
案例介紹
◆ 模具綜合成本高于國內平均水平較多,使公司的產品在市場上定價時缺乏競爭優勢。
◆ 模具成本太高,內部浪費嚴重,市場部抱怨,公司產品與同行比缺乏競爭力。
◆ 市場部接單難度加大,公司利潤降低。
◆ 模具成本占型材生產成本10%
根據以上現狀,項目制定了針對性的輔導計劃,具體如下;
一、現狀數據分析

模具成本費用明細

模具成本結構
通過對關鍵因素與目標偏差的對比分析, 2016年和2017年1-3月份大部分與模具成本相關的關鍵因素都超出目標控制值。
經過分析和篩選,初步選定:
★ 模具鋼費用
★ 刀具費用
★ 輔料費用(銅線、石墨)
作為降低制模具造成本的重點改善項目。
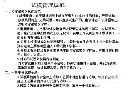
二、減少試模次數,提高修模成功率
問題點:
1、存在成功斷面重開模時依然上機試模,是一種浪費。
2、擠壓工藝條件不滿足時依然試模,也是一種浪費。
3、各位修模師傅對模具的不同理解和不同修模手法影響修模成功率。
主要措施:
1、重新修訂了試模管理規范。
2、定期召開疑難模具研討會。
3、建立各機臺修模看板管理。
4、開展修模技能競賽和堅持基本訓練。
5、開展每日早上修模間的修模研討。

試模管理規范表
三、提升修模成功率
◆ 2016年綜合試模合格率54.2%,平均試模次數1.83次。
◆ 計劃2017年目標:60%,平均試模次數1.66次。
◆ 2017年實績:綜合試模合格率64.8%,平均試模次數1.54次。
◆ 全年節省試模次數約1683X(1.83-1.54)=488次。

試模合格率統計表
四、提高一次試模合格率

五、節省模具鋼用量
◆ 減少不必要的浪費,實現可用報廢部件循環利用
◆ 控制和減少設計的用鋼量

全年合計節省鋼材:13.501噸
六、降低輔料費用(銅線,石墨)

輔料費用大幅度降低
七、降低刀具費用

刀具費用大幅度降低
通過以上一系列的分析改善:
1、模具鋼節省13. 5噸,節省費用:13.5X32=43.2萬元
2、減少不必要試模次數488次,節省費用488X1000=48.8萬元
3、從報廢模具中回收可重復利用工件415件。
4、模具成本由去年平均608元/噸,下降到年平均507.25元/噸,節省177萬。

改善效果趨勢圖
作者:博革咨詢










