采礦業精益運營系統診斷案例
日期:2019-04-19 / 人氣: / 來源:www.20mncr5.cn / 熱門標簽: 精益轉型 精益運營 精益管理咨詢
一、精益診斷步驟

二、精益運營轉型的內容
1)運營體系:將實體資產和資源的配置和優化以創造價值并將損失降低到最小程度
♦ 炸藥使用單耗
♦ 選礦藥劑用量
♦ 有效作業時間
♦ 能源效率
……
2)管理架構:整理和優化企業人員和其他資源的正式結構、流程和系統
♦ 目視化管理
♦ 績效對話
♦ 支持職能和系統
♦ 持續改善機構
……
3)理念和能力:人們在工作場所作為個人和集體所表現的思考問題和行為舉止的方式
♦ 企業文化
♦ 宣貫
♦ 培訓和員工能力建設
……
三、精益轉型要做的事情
1)搭建一支隊伍
♦ 確保礦級領導和主要技術骨干在團隊里面
♦ 按照組織架構來設置團隊,如采礦、選礦、盡可能將輔助部門放在組里?
♦ 控制合理的團隊人數,你不可能1對100!
♦ 在第一天就建立團隊規則,明確溝通方式
2)從大畫面著手,由大到小
?需要回答的基本問題:
♦ 我們的礦山到底處于什么樣的狀態?
♦ 產量,質量、成本、效益、安全
♦ 資源保有量
♦ 人數,組織架構等
♦ 我們礦山需要解決什么樣的問題?
♦ 與礦山領導訪談是最直接有效的方法,然而并不代表我們要全部采納礦山領導的意見,用數據說話,用事實說話!
3)損失分析工具,極限思考
?過去1~3年的財務數據
?至少3月~1年的生產報表
♦ 產量
♦ 主要經濟技術指標
♦ 成本數據
♦ 質量
4)明確改善舉措,匡算效益
四、精益運營系統導入的工具
1)價值流程分析

2)損失判斷
?損失判斷的三個方向
a)浪費: 會增加成本但不會增加價值的工作內容ü礦山生產的能耗仍有進一步提升的空間
♦ 有效作業時間可以進一步的提升
♦ 選廠的備件庫存可以得到進一步優化
b)波動性:生產中關鍵參數的不穩定性,會導致成本額外的增加或不受控ü磨選系統中藥劑的單耗并不穩定,存在較大的波動性
♦ 球磨機的單位輸入量存在波動性,峰值與谷底的吞吐量存在一定的差異
c)不靈活:生產系統不能及時對外界的變化做出及時地調整,導致成本的額外增加
♦ 當礦石的品位以及性質發生改變時,井下配礦與選廠工藝參數方面的調整的靈活性仍欠缺?
?判斷損失的原則
♦ 從精益的原則出發,避免可行性討論
♦ 用數據加以證明
♦ 核對是否和領導的意見一致
♦ 快速檢查:
- 我們看了瓶頸設備么?
- 我們看了最耗能的設備么?
- 我們看了有質量問題設備么?
?損失分析工具的原則
♦ 理論極限和實際現狀的區別
♦ 中性的分析,不存在對錯的要求
♦ 將損失匡算成不同的類型,區別對待
♦ 二八原則,不追求數據的完全精準性
3)成本熱圖篩選機會的大小

4)頭腦風暴的原則
?邀請對的人參加討論
a)領導還是技術員?
b)事先的交流很重要
b)有結構的展開討論
♦ 什么是事實和數據?
♦ 要解決什么樣的問題?
?避免忽略參與的組員,聲音小不代表沒想法
?注意時間,注意結果
五、業績管理體系
1)業績體系
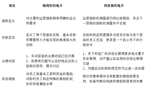
該銅礦目前已經建立了一套完整的業績管理體系,然而在指標的精確衡量,目標的溝通,以及業績對話和獎懲機制上仍有一定的提升空間項目做得好的地方待改善的地方

2)業績調研
通過業績調研發現該銅礦的企業理念總體尚可,然而在業績溝通、員工激勵等方面企業都有改善的訴求
?廣泛開展的業績理念調查:上海博革標準業績理念調研問卷,在國內各大型企業得到廣泛運用
?500份樣卷:發出500份樣卷,回收464份,涵蓋該銅礦所有職能部門以及相關領導層,中層干部,及一線基層員工
?對該銅礦開展創先工作的啟示
♦ 可以通過跨部門流程的銜接,明確職能交界點,加強信息溝通,交流合作;
♦ 業績反饋及評價機制要能深入實效地引導該銅礦開展創先工作;
♦ 突出人力資源規劃的重要性,深入思考內部員工成長路徑;
♦ 鼓勵創先先進,通過各種形式的激勵推動創先工作開展;
♦ 進一步了解部門存在差異的原因,采取征針對性措施改進
六、項目效益
1)短期效益
2)長期效應

作者:博革咨詢










