生產管理能力提升
歡迎您訪問博革咨詢官網!博革咨詢是中國首家整合精益生產/六西格瑪/流程再造的咨詢公司,專注于提供 精益生產、6S現場管理、TPM設備管理、精益工廠布局、專業目視化、精益供應鏈、精益研發、六西格瑪管理、智能制造等綜合性問題解決方案并負責落地實施。
全國咨詢熱線:021-62373515、157-2153-3189
我們承諾:見效快、易復制,目標必對賭!

※ 身為HR的你還在為2019年基層管理人員培訓安排犯愁?
·新任班組長管理技能不足
·新任班組長積極性不足
·資深班組長學習欲望不足
·學員中途離職或增加
·培訓成果怎樣測量
·培訓內容過于理論化
·培訓內容怎樣融入到日常管理
·內部種子講師怎樣培養
※ 博革對此有良方:
·給學員設置動機(績效工資對賭、任職資格設計)
·理念培訓與工具培訓的結合
·咨詢公司與貴司管理層緊密合作
·培訓模塊獨立性,循環課程
·月度KPI跟蹤與項目注冊資制
·表單式管理
·種子講師轉訓計劃管理,對新進員工循環授課
※ 博革金牌課程培訓思路:
思路1:用【表單】確保培訓成果落地
思路-2:建立內訓講師培養機制,自主運營
思路-3:內訓講師循環轉訓,確保培訓覆蓋率
思路-4:金-銀-銅認證機制建立
思路5:PDCA人才培養循環系統
思路6:四合一培養機制
思路7:技能評估尋找課程重點
思路8:定期總結與轉訓實踐成果
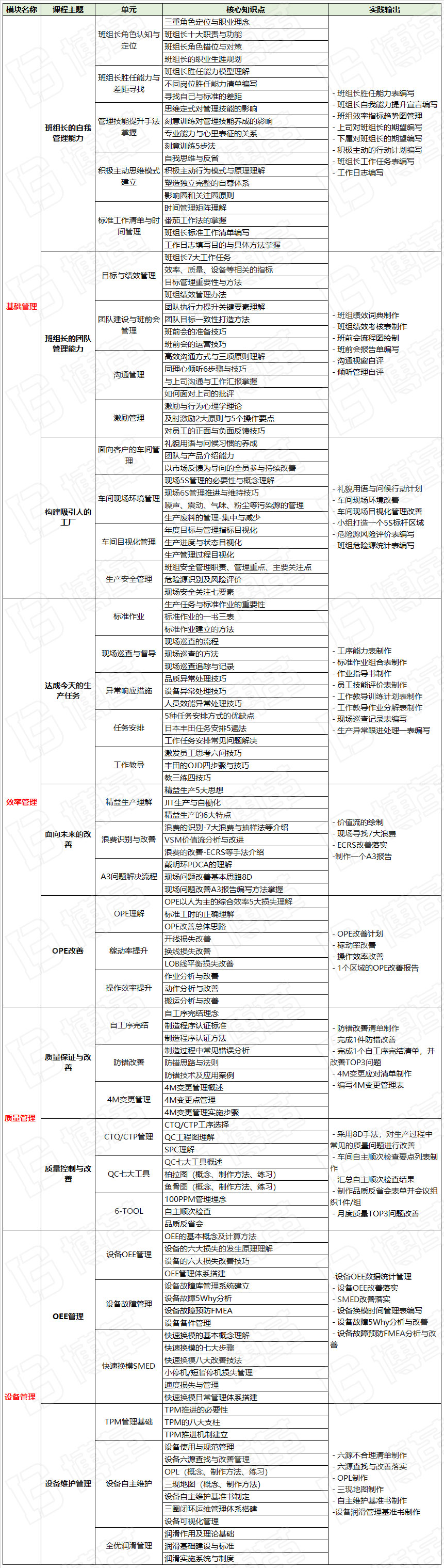
※ 2019全年培訓計劃,總有一款適合您【基礎管理、效率管理、質量管理、設備管理】(課程大綱見表格) 
※ 博革2019年金牌培訓系列課程服務說明:
1.本課程涵蓋精益基層管理人員培訓、一線員工培訓、精益管理人員培訓的全部內容,培訓部門負責人可根據自己的需求進行任意搭配組合;
2.本課程共分為4大模塊、10大課題、36個單元,共計125個核心知識點,每一項均可選擇獨立培訓模式或培訓+輔導模式;
3.課程時間根據客戶所選培訓項目結合客戶計劃人天進行合理定制培訓天數;
4.如有其它需求,可致電 021-62373515 博革官方電話進行來電咨詢或登錄博革官網 http://www.20mncr5.cn/ 進行在線咨詢。
咨詢采購表
精益生產怎么做?六西格瑪咨詢怎么做?項目周期是多少?大概需要多少費用?
我是什么企業?目前需要解決的問題是什么?預算周期是多少?想要達到什么效果?
歡迎您瀏覽博革咨詢官方網站!我們專注于精益生產咨詢、六西格瑪咨詢、精益供應鏈咨詢、5S6S現場管理、TPM設備管理咨詢、工廠布局規劃、目視化看板設計等領域的落地咨詢;若對本頁面內容不感興趣或想了解更多與您企業、行業相關的資訊,可通過以下方式尋找解決方法:
(1)工作時間可撥打我們的全國咨詢熱線:15721533189,021-62373515 進行咨詢;
(2)在網站欄目右側“搜索框” 輸入您感興趣的關鍵詞,搜索相關內容;
(3)點擊左側“在線咨詢”按鈕, 您可以和我們的專家老師在線咨詢;
(4)非工作時間請點擊網站下方的“留言” 按鈕,留下您的聯系方式和需要咨詢的內容,我們將安排專業顧問給您解答;
(5)
入群方式:掃描左圖二維碼,添加小博微信好友,通過認證后,加入精益生產VIP會員微信群。
相關業務 Related
相關文章 Article
- 什么是生產管理七大浪費?06-08
- 什么是均衡化生產?05-30
- 精益管理有哪十大工具?05-28
- 供應鏈管理的十個必須(五):管理必須一元化,力求步調一致01-08
- 企業智能制造應圍繞著企業的市場競爭能力要素進行01-08
- 精益智能化工廠:清楚確立智能制造的推進原則01-08




